首页
资讯频道
院校频道
考试频道
联考频道
特色专业
素材下吧
名画室频道
教学视频
交流专区
艺术考研
艺术成考
艺术留学
资讯
|
最新
|
热点
|
院校
|
专业
|
考试
|
留学
|
素材
|
画室
|
作品
|
视频
|
讲堂
|
专访
|
发布
|
招聘
|
旧版网站
|
招生简章
|
专业报名
|
院校考点
|
历年考题
|
成绩查询
|
招生计划
|
各院校录取线
|
美考资讯
|
高考政策
|
美考政策
|
院校介绍
|
院系介绍
|
热门院校
|
专业介绍
|
名校风采
|
院校新闻
|
什么叫211工程
|
专业合格线
|
美考流程
|
考试攻略
|
考试必备
|
网银使用
|
录取办法
|
志愿填报
|
录取查询
|
高三生活
|
阳光高考
|
联考信息
|
联考考题
|
各省市录取线
|
联考没过怎么办
|
按照联考成绩录取的院校
|
不受联考限制的学校
|
录取查询
|
鲁美大连校区
|
中央美院城市学院
|
实验艺术
|
美术史论
|
建筑
|
动画
|
传媒
|
国画书法
|
摄影
|
舞美
|
设计素材
|
创作素材
|
高分试卷
|
优秀作品
|
大师作品
|
网络素材
|
宣传片
|
教学片
|
画室活动
|
老师作品
|
网站老师原创
|
素描头像
|
素描石膏
|
水粉静物
|
人物速写
|
场景速写
|
创意速写
|
五官结构
|
MS211专访
|
211名师顾问团
|
画室招聘
|
教师求职
|
艺术品拍卖
|
展览资讯
|
新闻快讯
|
资讯
|
指南
|
简章
|
准备
|
资料
|
历程
|
自考资讯
|
成考咨讯
|
成考专升本
|
指南
|
简章
|
报名时间
|
经验分享
|
美术类成人院校
|
留学政策
|
热门院校
|
留学热点
|
留学专业
|
留学准备
|
行前准备
|
全国美术院校
九大美院
13所参照独立招生
29所独立招生院校
211工程重点大学
承认联考院校
不受联考限制院校
北京院校
上海院校
天津院校
重庆院校
河北院校
山西院校
浙江院校
辽宁院校
吉林院校
江苏院校
新疆院校
宁夏院校
青海院校
甘肃院校
陕西院校
西藏院校
云南院校
贵州院校
四川院校
海南院校
广西院校
广东院校
湖南院校
湖北院校
河南院校
山东院校
江西院校
福建院校
安徽院校
内蒙古院校
黑龙江院校
台湾院校
中央美术学院
清华大学美术
中国美术学院
广州美术学院
四川美术学院
鲁迅美术学院
天津美术学院
西安美术学院
湖北美术学院
内蒙古大学
浙江传媒学院
浙江理工大学
北京服装学院
天津工业大学
上海视觉艺术
中央民族大学
中国传媒大学
北京印刷学院
清华大学美术
东华大学
江南大学
苏州大学
更多
中央美术学院
中国美术学院
四川美术学院
广州美术学院
西安美术学院
鲁迅美术学院
天津美术学院
湖北美术学院
北京电影学院
中央戏剧学院
中国戏曲学院
北京舞蹈学院
上海戏剧学院
南京艺术学院
中国传媒大学
中央民族大学
北京服装学院
北京印刷学院
浙江传媒学院
广西艺术学院
解放军艺术学
景德镇陶瓷学
云南艺术学院
更多
中央民族大学
中国传媒大学
中国人民大学
北京工业大学
华中师范大学
北京林业大学
首都师范大学
北京师范大学
北京交通大学
北京航空航天
中国地质大学
北京科技大学
北京化工大学
中央财经大学
北京邮电大学
河北工业大学
华北电力大学
太原理工大学
上海交通大学
华东师范大学
华东理工大学
南京师范大学
南京理工大学
更多
中国地质大学
北京工商大学
北方工业大学
北京联合大学
中华女子学院
北京城市学院
天津工业大学
天津师范大学
天津科技大学
天津理工大学
天津商业大学
天津商业大学
石家庄铁道大
河北师范大学
河北科技大学
河北工业大学
上海交通大学
上海师范大学
华东理工大学
上海海事大学
浙江理工大学
浙江师范大学
广州美术学院
更多
中央美术学院
中国美术学院
西安美术学院
南京艺术学院
新疆艺术学院
广西艺术学院
山东艺术学院
山东工艺美术
北京电影学院
山东师范大学
杭州师范大学
江西科技师范
首都师范大学
成都理工大学
北京电影学院
四川师范大学
哈尔滨学院
四川大学
合肥学院
济南大学
首页
>
资讯频道
>
招生简章
> 正文
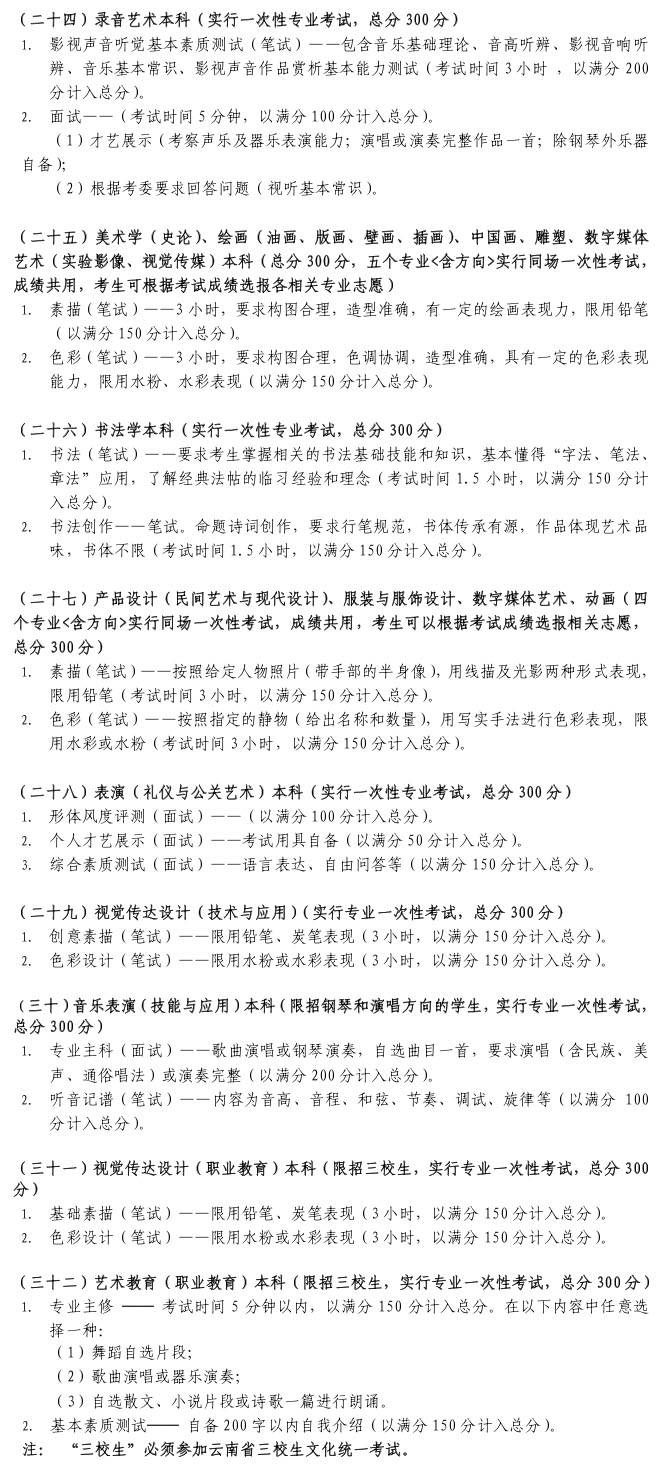
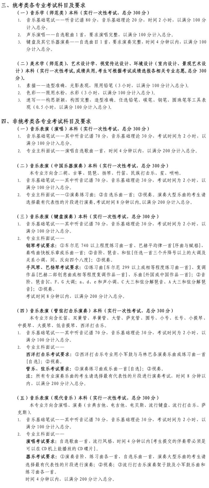
2015年云南艺术学院云南省本科招生简章
2015-09-07 15:30:28 来源:
ms211美术高考网
评论:
0
(文章转载请标明:ms211中国美术高考网)
相关热词搜索:
云南省
云南
艺术学院
云南艺术学院
云艺
上一篇:
2015年西安交通大学书法学招生简章
下一篇:
2015年广西大学艺术类招生简章
延伸阅读:
·
2014年云南艺术学院招生简章(云南省)
(2015-09-04)
·
2015年云南艺术学院文华学院招生简章(云南省)
(2015-09-07)
·
2016年云南艺术学院艺术类本科招生简章(云南省)
(2015-12-09)
·
2016年云南艺术学院文华学院云南省艺术类招生简章
(2016-02-06)
·
2017年云南艺术学院云南省本科招生简章
(2016-12-14)
分享到:
收藏
评论排行
·
素描五官(15分钟带讲解)...
(4)
·
【名画】一生应该见识的3...
(1)
·
内容正在调试,请稍后~
(1)
·
文字素材 - 美术高考网...
(1)
·
衣着素材 2016081344
(1)
·
2017年广州美术学院本科...
(1)
重要更新
2016年四川电影电视学院艺术类招生简章
2016年海南大学艺术类招生简章
2016年天津理工大学艺术类专业招生简章
2016年云南艺术学院艺术类本科招生简章
2016年中南财经政法大学艺术类专业招生
2016年海南师范大学艺术类招生简章
2016年中国美术学院本科招生简章
2016年湖北工业大学艺术类招生简章
2016年长春大学艺术类招生简章
2016年武汉科技大学艺术类专业招生简章
热点文章
33
2019年暨南大学艺术类统考招生简章
31
2019年中国矿业大学艺术类招生简章
27
2019年厦门大学艺术类专业招生简章(...
26
2019年山东英才学院山东省舞蹈类专业...
21
2016年北海艺术设计学院艺术类招生录...
20
2019年西北大学设计学类、美术学专业...
20
2018年中国人民大学美术类专业招生简章
17
2019年大连工业大学美术类本科专业招...
地方美术网:
北京美术高考网
上海美术高考网
天津美术高考网
重庆美术高考网
河北美术高考网
山西美术高考网
浙江美术高考网
辽宁美术高考网
吉林美术高考网
江苏美术高考网
新疆美术高考网
宁夏美术高考网
青海美术高考网
甘肃美术高考网
陕西美术高考网
西藏美术高考网
云南美术高考网
贵州美术高考网
四川美术高考网
海南美术高考网
广西美术高考网
广东美术高考网
湖南美术高考网
湖北美术高考网
河南美术高考网
山东美术高考网
江西美术高考网
福建美术高考网
安徽美术高考网
内蒙古美术高考网
黑龙江美术高考网
台湾美术高考网
网站简介
-
网站老师
-
网站声明
-
美术投稿须知
-
视频拍摄制作
-
招聘信息
-
联系方式
-
友情链接
-
网站地图
合作网站:
友情链接:
高考
|
天津事业单位招聘网
|
书通高考网
|
2016高考试题及答案
|
上海雅思培训
|
上海托福培训
|
天津公务员考试网
|
华禹教育网
|
大学排名
|
阳光家教网
|
红动中国设计网
|
"ms211中国美术高考网" 链接代码:
ms211中国美术高考网
"ms211中国美术高考网" LOGO:
"ms211中国美术高考网" LOGO地址:http://www.ms211.com/images/ms211logo.gif
申请加入画室大全的画室,请提前在您画室网站首页上,做好我们ms211的友情链接,然后将画室简介发送到ms211ms211#163.com(请用@替换#)。
京ICP备16044953号