一、提交材料要求:
(一)《2020年中央美术学院本科报考信息表》,通过报名系统打印;
(二)考生身份证件(正反面)的复印件;
(三)高中在校成绩单(由学校教务部门盖章);
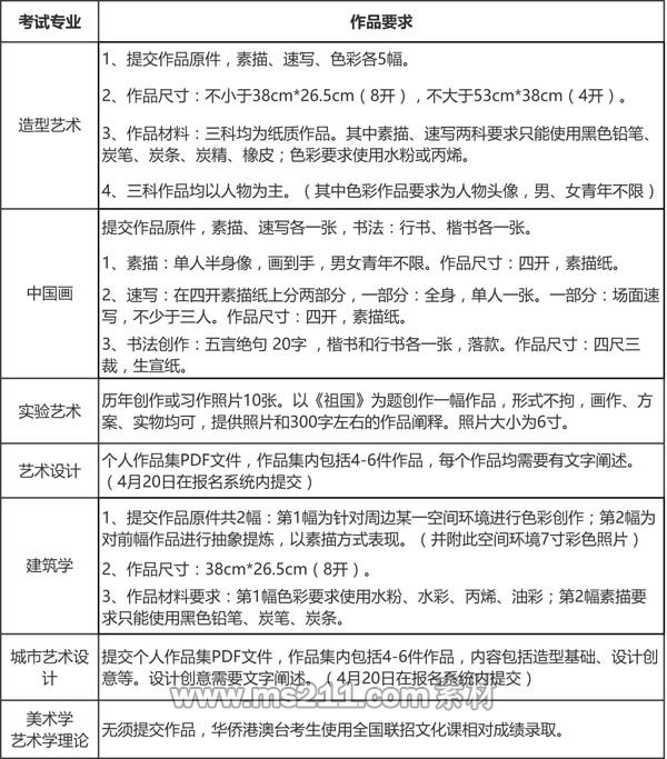
(四)专业作品:各专业作品要求见附表;作品背面需注明作品名称、考生姓名及报考专业;
(五)相关支撑材料:获奖证书、特长证明复印件等。
考生对以上所提交材料的真实性负责,请将上述材料按顺序整理好。
二、提交材料时间:
考生须于2020年4月20日前完成作品提交,以中国邮政快递(EMS)寄出邮戳时间为准,逾期不再受理。
三、提交材料方式:
请务必使用中国邮政快递(EMS)。
邮寄地址:北京市朝阳区花家地南街8号
邮政编码:100102
联 系 人:中央美术学院招生处
联系电话:010-64771056
四、其他
考生需对以上材料的真实性负责,承诺所提交报考材料均真实有效。学校一旦发现考生弄虚作假,将根据所处阶段不同将相应取消其考试资格、录取资格直至取消学籍。寄送日期截止后我校不接受任何形式的材料修改和补充,请认真整理材料。无论录取与否,申请材料概不退还。
考生可于5月上旬登录报名系统查看考试结果。
中央美术学招生处
2020年4月9日
附件:新疆少数民族协作计划、华侨港澳台、香港中学文凭考试考生作品提交要求

(文章转载请标明:ms211中国美术高考网)

